当前位置:首页 > 新闻资讯 > FPGA之家动态 >

开发者以FPGA“复活”传奇显示加速器3dfx Voodoo

时间:2026-04-13      来源:FPGA_UCY 关于我们 0

在PC硬件和复古游戏圈依然声名显赫的3dfx Voodoo图形加速卡,如今以全新的FPGA实现形式“重返”舞台。在多款DOS和PC模拟器已经能较好重现Voodoo表现的基础上,一位开发者选择直接在可编程硬件上重构这颗上世纪的经典芯片。

fpga是什么_3dfx Voodoo FPGA SpinalVoodoo

3dfx这一品牌在2000年被英伟达收购并最终消失,但其Voodoo系列加速卡仍是众多玩家和3D图形爱好者心中的“神卡”,同时也是各类复古改装项目和老游戏硬件方案中的核心组件。目前,Voodoo芯片已经在DOSBox-X、PCem、86Box等多种模拟器中得到近乎完整的模拟,而硬件玩家也在不断尝试基于原始芯片或自制方案的改装项目。

来自荷兰公司VideowindoW的首席技术官Francisco Ayala Le Brun,选择通过FPGA为Voodoo寻找一条全新“转生”路径。他使用SpinalHDL这种硬件描述语言,对Voodoo 1显卡进行了完整描述,再将其转换为可在现代现场可编程门阵列(FPGA)上运行的数字电路模型。

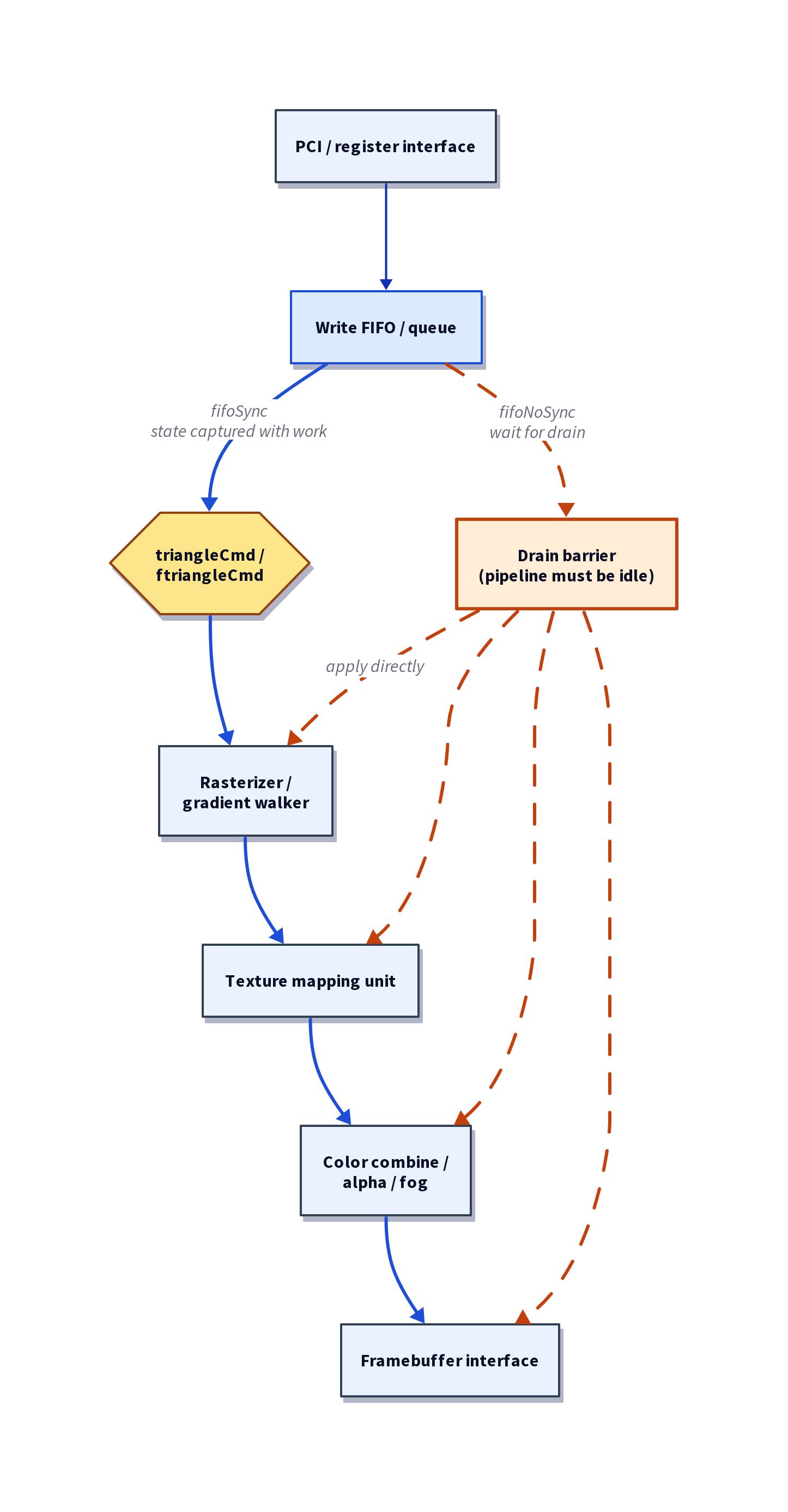
Le Brun在技术说明中强调,Voodoo 1虽然在年代上已十分久远,却绝不是一个设计简单的芯片。与现代GPU不同,它不具备变换与光照硬件或可编程着色器功能,所有图形能力都以固定功能形式“写死”在硅片里,包括用于Gouraud着色的渐变计算、纹理采样、mipmapping、多级纹理过滤(双线性和三线性)、alpha裁剪、裁剪计算等一整套流水线。

3dfx Voodoo FPGA SpinalVoodoo_fpga是什么

在基于3dfx的图形渲染流程中,CPU负责完成描述3D场景所需的复杂数学运算,而Voodoo加速器则将带纹理的三角形尽可能快速地绘制到屏幕上。Le Brun指出,这种“看上去很朴素”的职责划分,很容易让人误以为硬件结构也很简单,实际上哪怕只渲染一个三角形,都要在芯片内部完成颜色插值、纹理采样、mip层级选择、滤波、深度比较、裁剪以及雾效等一连串操作,而且这些都不是现代意义上的可编程流程,而是以固定电路形式固化在芯片中。

在重构Voodoo 1的过程中,Le Brun需要解开其内部隐藏的复杂性:重新梳理控制路径、寄存器语义以及极为“深度”的流水线时序设计,使得这个早期3D加速器在FPGA上也能像当年那样,把复杂渲染任务按像素切分,在多个阶段流水处理,从而实现远超纯软件渲染的数据吞吐能力。

借助SpinalHDL以及寄存器传输级(RTL)设计等现代工具,Le Brun在不丢失细节的前提下,把Voodoo的架构理念“编码”进了FPGA实现中。他将这一项目命名为“SpinalVoodoo”,并已在GitHub上开源,目前仅有原版Voodoo芯片的一小部分功能尚未补齐。

fpga是什么_3dfx Voodoo FPGA SpinalVoodoo

尽管这一项目在复古硬件爱好者群体中引发关注,Le Brun目前并未表现出围绕SpinalVoodoo推出和销售成品FPGA硬件的兴趣。对3dfx粉丝和复古玩家来说,这一开源实现仍为未来的硬件项目、DIY卡或改装方案,提供了一条极具吸引力的新路径。


注明:本内容来源网络,不用于商业使用,禁止转载,如有侵权,请来信到邮箱:429562386ⓐqq.com 或联系本站客服处理,感谢配合!

用户登陆

    未注册用户登录后会自动为您创建账号

提交留言