当前位置:首页 > 新闻资讯 > FPGA之家动态 >

【FPGA零基础学习之旅#4】定时器设计与蜂鸣器驱动

时间:2026-01-18      来源:FPGA_UCY 关于我们 0

欢迎来到FPGA专栏~定时器设计与蜂鸣器驱动

【FPGA】时序逻辑电路设计目录

遇见未来

一、前言 实现效果

AC620驱动板载蜂鸣器:

FPGA驱动蜂鸣器

蜂鸣器电子琴:

FPGA-简单蜂鸣器电子琴

定时器与计数器

从一定程度上讲,定时器就是计数器,计数器就是定时器。

关于计数器的设计和使用可以参考上一篇文章:【FPGA零基础学习之旅#3】时序逻辑电路设计-计数器设计和闪烁LED灯

定时器:核心单元本质也是一个计数器,设置一个定时值,启动定时器后,计数器开始计数,计数满后产生计数满标志信号,提示设定的定时时间到达。

计数器:对脉冲信号进行计数,统计一确定时间段内该脉冲信号出现的次数,或者等待指定次数的脉冲信号出现后,产生相应标志。

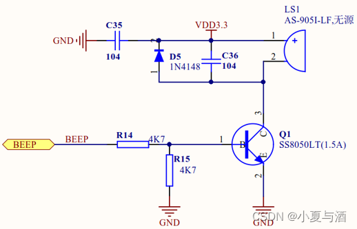
实验原理图

AC620开发板上蜂鸣器对应的原理图:

原理图

二、实验过程 注意代码的逻辑性

观察以下代码,并进行仿真:

beep.v文件:

module beep(
//端口列表
	Clk,
	Rst_n,
	
	CNT_ACC,//定时预设值
	MODE,//设置一个计数模式控制信号,当该信号为1时,设置为循环定时模式,当该信号为0时,设置为单次定时模式。
	
	CNT_GO,
	
	//在循环定时模式下,该信号(CNT_GO信号)为高电平使能计时,为低电平则停止计时。
	//在单次计数模式下,该信号(oneshot信号)的一个单基准时钟周期的脉冲使能一次定时。
	
	CNT_NOW,//输出计数器实时计数值,该值将用于产生特定占空比的方波。
	
	Full_Flag
);
	input Clk;
	input Rst_n;
	
	input [31:0]CNT_ACC;
	input MODE;
	
	input CNT_GO;
	
	output [31:0]CNT_NOW;
	output Full_Flag;
	
	//定义一个寄存器
	//定义一个32位的寄存器用于计数器
	reg [31:0]cnt;
	
	assign CNT_NOW = cnt;
	assign Full_Flag = (cnt >= CNT_ACC);
	//完整格式:assign Full_Flag = (cnt >= CNT_ACC)?1'b1:1'b0
	
	always@(posedge Clk or negedge Rst_n)
	if(!Rst_n)
		cnt <= 0;
	else if(MODE == 1'b1)begin
		if((CNT_GO == 1'b1) && (cnt < CNT_ACC))
			cnt <= cnt + 1'b1;
		else
			cnt <= 0;
	end
	else if(!MODE)begin
		if(oneshot)
			cnt <= cnt + 1'b1;
		else
			cnt <= 0;
	end
	
	reg oneshot;//单次定时的内部使能信号。
	
	always@(posedge Clk or negedge Rst_n)
	if(!Rst_n)
		oneshot <= 1'b0;
	else if(CNT_GO == 1'b1)
		oneshot <= 1'b1;
	else if(Full_Flag)//cnt >= CNT_ACC
		oneshot <= 1'b0;
	else
		oneshot <= oneshot;//不写该条语句也行,else默认oneshot <= oneshot。
		
endmodule

beep_tb.v文件:

`timescale 1ns/1ns
`define Clk_period 20
module beep_tb();
	reg Clk;
	reg Rst_n;
	
	reg [31:0]CNT_ACC;
	reg MODE;
	
	reg CNT_GO;
	
	wire [31:0]CNT_NOW;
	wire Full_Flag;
	beep beep0(
		.Clk(Clk),
		.Rst_n(Rst_n),
		.CNT_ACC(CNT_ACC),
		.MODE(MODE),
	


注明:本内容来源网络,不用于商业使用,禁止转载,如有侵权,请来信到邮箱:429562386ⓐqq.com 或联系本站客服处理,感谢配合!

用户登陆

    未注册用户登录后会自动为您创建账号

提交留言