当前位置:首页 > 新闻资讯 > FPGA之家动态 >

先学STM8,还是学STM32?

时间:2024-08-09      来源:网络搜集 关于我们 0

  有朋友问:我学习过51,接下来我是先学习STM8,还是STM32呢?

1、写在前面

想要明白这个问题,其实就需要明白STM8和STM32之间有些什么差异,包括MCU基本信息、开发难度、以及应用场景等。站在客观的角度来说,STM8比STM32学起来更容易,C语言功底还不错的朋友,直接上STM32也不是问题。从大的方向来说,当你对一种MCU掌握的比较透彻,再学其他型号、其他厂商的MCU,相对来说,上手都要容易的多。针对本文问题,我下面讲述一下相关知识。

2、STM8和STM32内核差异

STM8™ CPU 是一种专有架构,它保持了以前的 ST7 内核的传统,同时在 8 位 CPU 效率和代码密度方面实现了突破。STM32 围绕行业标准 ARM® Cortex™-M 32 位内核构建,并受益于与 ARM 处理器有关的开发工具和软件解决方案的完整生态产业环境。尽管它们被认为是两种完全不同的处理器,但它们在架构方面实际有许多相似之处。下面对比STM8S 和 STM32F1 (Cortex-M3)这两种内核差异:两种内核均基于哈佛架构,它们采用 3 级流水线执行,可将执行时间降至最低,对于 STM8S,时钟速度高达 24 MHz,对于 STM32F1系列,时钟速度高达 72 MHz。在代码密度方面,它们均有优异的表现,这归功于 STM8S 系列的 8 位 CISC 指令集以及 STM32F1系列的 Cortex 内核引入的 16 位 Thumb-2 模式。

3、片上外设差异

ST 8位和 32位 MCU 产品线之间的片上外设具有一致性,大多数基本 MCU 外设均定义和构建为可从一个产品系列移植到另一个产品系列。这通过将 8 位外设简单但有效地修改为 32 位字来实现。这样做的好处是可节约成本和功耗,并且资源易于了解。如果需要更高性能,可在系统层面通过更宽的总线和 DMA 控制器对资源加以补充。在了解了外设的工作原理后,可以将外设应用到 STM8S 和 STM32 系列,从而加速两种器件之间的转换。ARM 处理器和外设符合 AMBA 总线规范,采用 32 位数据总线,而 STM8S 器件使用更为简单但有效的 8 位总线标准。从功能角度看,它们仅在以下方面存在差异:寄存器大小:8 位与 16 或 32 位直接取决于 CPU 运行速度的最大时钟频率DMA,可通过简单数据管理减轻 CPU 的负荷并提高最大数据吞吐量一些产品特定功能,如 I/O 端口管理对比STM8S 和 STM32F1 的 SPI 框图:

SPI寄存器:

从上面框图和寄存器可以看出:除了几个有区别的位和寄存器大小外,寄存器和位的名称以及在寄存器中的位置都是相似的。

4、系统外设

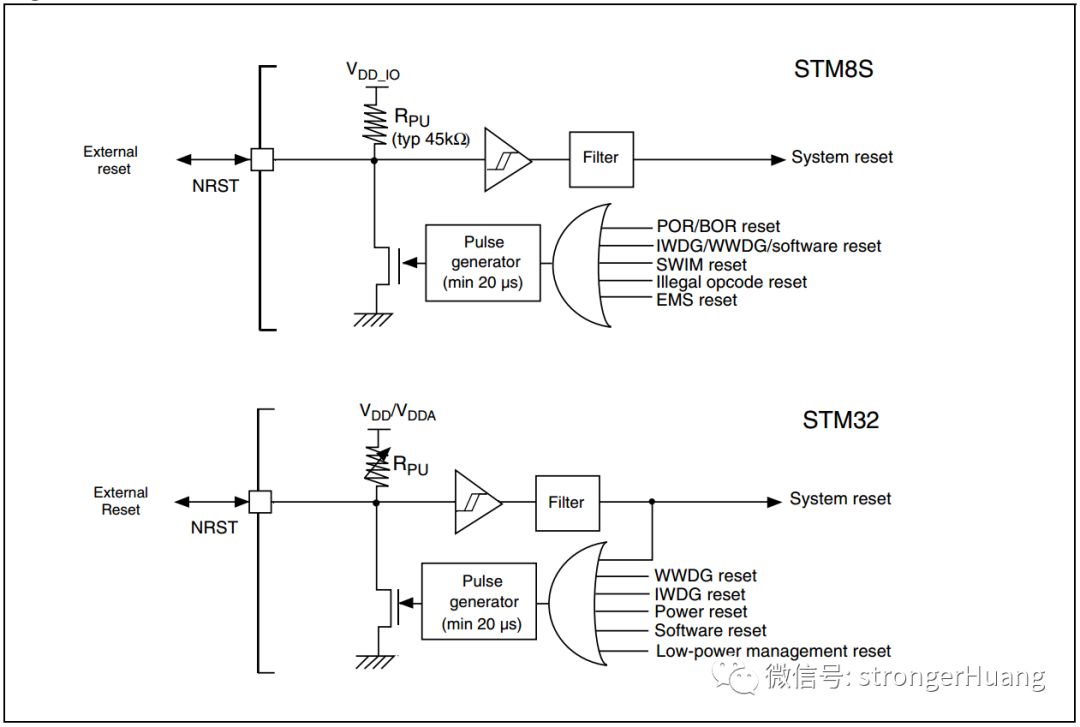
当今的 MCU 是复杂的 SoC(片上系统),其中不仅包含许多外设,还包含一些高级系统特性,旨在缩减物料清单或增强系统的安全性和稳定性。1.复位STM8S 和 STM32 基本具有相同的复位电路,仅有细微的差异:NRST 引脚既是输入也是具有内置上拉电阻的开漏输出。为实现 EMS(电磁敏感度)鲁棒性,插入了一个滤波器以避免毛刺传播到数字电路中。双向复位有三个优点:对于多 MCU 系统,双向复位可确保在启动或热复位时所有子处理器均正确同步对于其它 IC,在系统层面还可以使用 MCU 内嵌的电压监控器(上电复位和欠压复位)当生成假内部复位时,在调试过程中会有很大帮助2.时钟STM8和STM32时钟都具有很强大的功能,特别是最近推出的STM32G0具有高精度内部时钟,可以省去外部晶振,减少硬件及PCB。STM8不具备倍频功能,各方面相对要弱一点。STM32具有倍频、外设时钟分频等强大功能。同时,STM8和32都具有独立外设时钟使能功能,以降低功耗。看下STM32F1时钟树,就大概了解有哪些功能了:3.存储器两种产品线均基于非易失性存储器并具有一个选项字节加载器。此机制取代了用于 MCU 上电配置的传统熔丝位:用户可以在编程时选择多种选项,这些选项会随程序二进制映像一起写入。所有新型微控制器都具有以下几个特性:暂停、停止或待机模式下的复位:可在 MCU 意外进入低功耗模式时避免发生死锁情况,适用于不能处理此类配置的应用硬件/软件看门狗,可以在复位之后立即通过硬件启动看门狗存储器读保护,用于防止对程序内容的窃取存储器写保护,用于保护存储器中包含关键代码的部分。通常,这适用于自举代码或IAP(应用内编程)驱动程序这些选项可自动使能安全性和可靠性特性,这样即使在 CPU 获取第一个指令之前出现干扰或攻击,应用也可以恢复。STM8S 和 STM32 器件具有嵌入式自举加载器,通过它可以使用板上串行接口(例如 UART)重新烧写内部 Flash。随后可以将任何具有串行通讯接口的 PC 用作编程工具,来烧写或更新 Flash 以及数据 EEPROM 存储器的内容。ST 提供了一个软件实用程序来执行自举加载器支持的所有操作。当然,还有更多系统特性相关的内容,比如安全性、低功耗方面。这些设计都具有高度一致性。

5、软件

STM8和STM32除了上面描述的一些内容具有高度一致性之外,其实,对应我们软件开发工程师来说,软件才是最为关心的一点。在STM8和STM32产品设计之初,工程师早就考虑过这个问题。因为二者系统、内核及外设都具有一致性,所以软件库也是设计具有一致性。1.寄存器、库开发这个我就不说了,从51过来的都知道,对于寄存器比较少的MCU来说,不是问题。对于STM8来说,其实我觉得还好,使用寄存器开发,就是需要更多时间了解寄存器。我其实不是很建议大家使用寄存器开发,现在STM8有标准外设库,库的API函数接口也容易理解,直接拿来省事,也能方便理解寄存器。

那么对于STM32这种有大量寄存器的MCU,我同样也是不建议大家直接使用寄存器开发,部分功能可以针对库优化成寄存器。

2.STM8、32CubeMX工具STM8CubeMX和STM32CubeMX这两个工具我不止一次在公众号提到,ST官方的目前的趋势就是希望用户使用这个工具来开发。而且,大家已经发现,STM32有些新出来的MCU是没有标准外设库了。所以,这两个工具建议大家也要学习。STM8CubeMX目前更新至V1.3.0,只能提供配置,方便了解MCU使用资源情况,还不具备自动生成代码功能,不过我觉得后面应该具有这个功能。所以:如果基础不怎么好,建议先STM8,等学到一定基础可以再学STM32。如果自认基础还可以,C语言也行,那么直接上STM32不成问题。来源:strongerHuang扫码免费申请

关注EET官方社区!查看更多好文章


注明:本内容来源网络,不用于商业使用,禁止转载,如有侵权,请来信到邮箱:429562386ⓐqq.com 或联系本站客服处理,感谢配合!

用户登陆

    未注册用户登录后会自动为您创建账号

提交留言