当前位置:首页 > 新闻资讯 > FPGA之家动态 >

A/X家FPGA架构及资源评估

时间:2024-08-10      来源:网络搜集 关于我们 0

欢迎FPGA工程师加入官方微信技术群

点击蓝字关注我们FPGA之家-中国最好最大的FPGA纯工程师社群

评估对比xilinx以及altera两家FPGA芯片逻辑资源。

首先要说明,

现今FPGA除了常规逻辑资源,还具有很多其他片内资源比如块RAM、DSP单元、高速串行收发器、PLL、ADC等等,用以应对不同的场合,逻辑量只能作为选型的重要依据之一。

不同厂家FPGA架构各异,具有很多独有的专利设计,量级相当的FPGA在应对不同应用场景下(比如视频处理、通讯总线、加密算法)时表现可能会差异很大,逻辑资源评估只是作为通常意义上的选型参考。

本文以占有率最大的X家和A家为例来进行比较。

首先对比下两家的芯片架构,

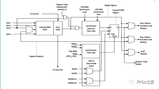
Altera LUT4架构(以入门级MAX10为例,以下材料来源于m10_handbook)

基本的逻辑单元由LAB组成,每个LAB包含16个LE,LE主要由一个LUT-4以及一个触发器。

Altera ALM架构(以Arria10系列为参考)

基本逻辑单元LAB包含10xALM,ALM全程为Adaptive Logic Module,具有8输入和2输出,一个ALM可以配置成不同的LUT组合,比如2个单独LUT4、单独LUT5+LUT3、共享一个输入的LUT5+LUT4等等。ALM相比单独的LUT4架构显然具有更大的灵活性。

(a10_handbook.pdf)

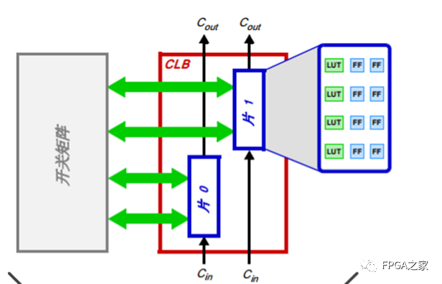
Xilinx(以7系列为例)

赛灵思基本逻辑单元叫做CLB,CLB内有具有两片Slice,每个Slice由4片LUT6及8个触发器组成。可见每个CLB约等于8 x LUT6。

由于最早的FPGA多为基于LUT4组成,惯用的做法是用LUT4的数量近似表示逻辑量。现在FPGA不一定是基于LUT4,但可以转换成等效LUT4数量。XIlinx的叫做LC,ALTERA叫做LE,都可以理解成一个LUT4加触发器的单元的数量。

对MAX10来说,LE的数量就等于LUT4的数量,而xilinx 7系列基于LUT6,LUT与LC有如下换算关系:

​​

欢迎FPGA工程和嵌入式等工程师关注公众号

全国第一大FPGA微信技术群

欢迎大家加入全国FPGA微信技术群,这个群体拥有数万工程师、一群热爱技术的工程师,这里的FPGA工程师相互帮助,相互分享,技术氛围浓厚!赶紧叫上小伙伴一起加入吧!

用手指按住就可以加入FPGA全国技术群哦

FPGA之家元器件芯城

优势元器件服务,有需求请扫码联系群主:金娟 邮箱:293580331@qq.com 欢迎推荐给采购

ACTEL、AD部分优势订货(经营全系列):

XILINX、ALTERA优势现货或订货(经营全系列):

(以上器件为部分型号,更多型号请咨询群主金娟)

服务理念:FPGA之家元器件自营芯城,旨在方便工程师快速方便购买器件服务,经过数年竭诚服务,我们的客服遍布国内大型上市公司、军工科研单位、中小企业、最大的优势是强调服务至上的理念、并且做到快速交货、价格优惠!

直营品牌:Xilinx ALTERA ADI TI NXP ST E2V、镁光 等百余元器件品牌,尤其擅长欧美对华禁运器件,欢迎工程师朋友把我们推荐给采购或者亲自咨询我们!我们将一如既往提供业内最佳服务!

FPGA技术群官方鸣谢品牌:Xilinx、 intel(Altera)、microsemi(,Actel)、LattIC e,Vantis,Quicklogic,Lucent等


注明:本内容来源网络,不用于商业使用,禁止转载,如有侵权,请来信到邮箱:429562386ⓐqq.com 或联系本站客服处理,感谢配合!

用户登陆

    未注册用户登录后会自动为您创建账号

提交留言