当前位置:首页 > 新闻资讯 > FPGA之家动态 >

FPGA学习-xilinx FPGA复位浅析

时间:2024-08-03      来源:网络搜集 关于我们 0

1 普通逻辑的复位

首先说结论,对于Altera的FPGA而言,因为里面的flip-flop只支持低有效的异步复位,所以推荐使用低有效的异步复位。

对于xilinx 7系列的FPGA而言,flip-flop支持高有效的异步复/置位和同步复位/置位。对普通逻辑设计,同步复位和异步复位没有区别,当然由于器件内部信号均为高有效,因此推荐使用高有效的控制信号,最好使用高有效的同步复位。输入复位信号的低有效在顶层放置反相器可以被吸收到IOB中。

下面细说原因

先比较一下同步复位和异步复位的区别:

首先是同步复位,同步的控制信号包括同步置位/复位和使能,可以被吸收到LUT中,目的是为了防止控制集不同的LUT不能被综合到同一个slice中,这样虽然提高了了LUT的使用率,却降低了slice的使用率,得不偿失。

控制信号扇出不大于16的情况都可以尽可能的被吸收到同一个slice的LUT中去,在vivado中可以使用control_set_opt_threshold进行设置。

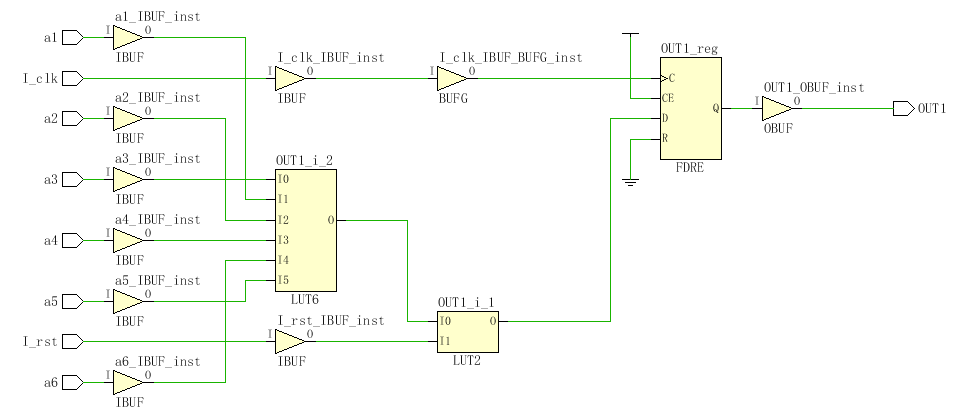
同步复位

always @(posedge I_sys_clk) 

begin

    if(I_rst)

    begin

        OUT1 <= 0;

    end 

    else

    begin

        OUT1 <= &{a1,a2,a3,a4,a5,a6};

    end

end

控制集优化为2时,可以看出复位信号中插入了LUT,但是由于在同一个slice中,使用造成的延时并不显著。注意对于扇出大的信号比如全局复位来说,这种控制集优化是不起作用的。

控制集合优化为0时,可以看出不会使用多于的LUT逻辑。

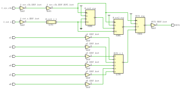
异步复位

always @(posedge I_sys_clk or posedge I_rst) 

begin

    if(I_rst)

    begin

        OUT1 <= 0;

    end 

    else

    begin

        OUT1 <= &{a1,a2,a3,a4,a5,a6};

    end

end

异步复位跟没有使用控制集综合出的结果相同,可以看出不会使用额外的LUT逻辑。

分析Recovery/Removal

异步复位有Recover time 和Remove time 的风险,也就是说recovery time和removal time都是检查异步信号(reset或preset或set)的释放沿,释放沿必须在时钟沿前面提前recovery time释放,或者在时钟沿后removal time之后释放。

顺便简单分析一下setup/hold,对于同一个时钟,肯定满足data_path>clk_path,而hold的要求很小,所以肯定满足。当data_path过长时,setup可能不满足。

假如不作同步的复位信号,那么recovery/removal都有可能不满足。

再考虑被本地时钟同步后的recovery/removal,同理复位信号对removal的时间要求很小,同步后的复位信号的延迟就能满足removal。由于设计中的全局复位信号一般有很大的扇出,布线的延时会很严重,因此recovery的要求变得严格。最好采用全局布线资源如BUFG,尽量用局部复位或者避免使用复位。

因此不管是同步复位还是异步复位,都要使用同步后的复位信号。复位信号进来后先用本地时钟打两拍。在多个时钟域的时候注意是本地时钟,不是全局时钟。并在rtl中注明是异步寄存器,使得综合工具把简单同步器综合在同一个slice中以减少延时,提高MTBF。

(* ASYNC_REG = "TRUE" *) (* keep = "true" *)reg             system_reset_r;

(* ASYNC_REG = "TRUE" *) (* keep = "true" *)reg             system_reset_r2; 

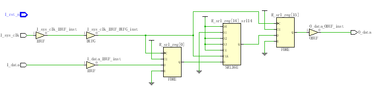
综合的结果如图,同步化的异步复位。

2 特殊资源的复位

使用xilinx 原语SRL16、SRL32、LUTRAM

由于是利用LUT完成的上述功能,没有复位接口。只能依靠 GSR方法来完成,不能使用复位。因此,在为以上这些资源编写代码时,应注意避免在编码中使用复位,以此来保证综合工具综合出相应的电路。

使用复位信号

没有使用复位信号,可以看出综合工具自动把输入和输出寄存化,以满足更好的时序。

使用DSP48E1或BRAM

使用同步复位可以允许综合工具使用 DSP48E1或BRAM等专用资源内部的寄存器。这样能够改善设计中相应部分的器件总体使用率和性能,同时降低总体功耗。

下面以18X18的乘法器为例

同步复位

module  multi_18x18(

    input I_rst    ,

    input I_sys_clk  ,

    input [17:0]I_data1     ,

    input [17:0]I_data2     ,

    output reg [35:0] O_data

    );

reg[17:0]R_data1,R_data2;

always @(posedge I_sys_clk) 

begin

    if(I_rst)

    begin

        R_data1 <= 18d0;

    end 

    else

    begin

        R_data1 <= I_data1;

    end

end

always @(posedge I_sys_clk) 

begin

    if(I_rst)

    begin

        R_data2 <= 18d0;

    end 

    else

    begin

        R_data2 <= I_data2;

    end

end

always @(posedge I_sys_clk) 

begin

    if(I_rst)

    begin

        O_data <= 36d0;

    end 

    else

    begin

        O_data <= R_data1*R_data2;

    end

end

endmodule

异步复位,可以看出多使用了35个FF和18个LUT

扫描二维码获取

更多精彩

FPGA设计论坛

欢迎关注至芯科技

至芯官网:www.zxopen.com

至芯科技技术论坛:www.fpgaw.com

至芯科技淘宝网址:

https://zxopen.taobao.com

至芯科技FPGA初级课程(B站) :

https://space.bilibili.com/521850676

至芯科技FPGA在线课程(腾讯课堂) :

https://zxopenbj.ke.qq.com/

至芯科技-FPGA 交流群(QQ):282124839

精彩推荐至芯科技-FPGA就业培训来袭!你的选择开启你的高薪之路!5月9号西安中心开课、欢迎咨询!FPGA学习-Verilog常数赋值、字符串、标识符FPGA的应用边界不断拓宽及产业分析骏龙科技七大城市高薪诚聘 Intel FPGA FAE,职等你来!FPGA学习-如何对xilinx FPGA进行bit文件加密

扫码加微信邀请您加入FPGA学习交流群

欢迎加入至芯科技FPGA微信学习交流群,这里有一群优秀的FPGA工程师、学生、老师、这里FPGA技术交流学习氛围浓厚、相互分享、相互帮助、叫上小伙伴一起加入吧!

点个在看你最好看


注明:本内容来源网络,不用于商业使用,禁止转载,如有侵权,请来信到邮箱:429562386ⓐqq.com 或联系本站客服处理,感谢配合!

用户登陆

    未注册用户登录后会自动为您创建账号

提交留言